
随着我国经济的飞速发展、居民收入的快速增加、房屋建设面积的不断扩大、人们对家具品牌意识的持续增强,我国家具需求潜力巨大,作为家具主流产品的木质家具总是受到许多消费者的青睐。2019年我国木质家具产量达到31564,3万件,同比增长1 世界杯投注(中国区)官方合作网站,4%,市场规模已经上升至6627亿元,同比增长4%;2020年我国家具总产量为91221万件,木质家具产量达到32157,3万件,占家具总产量的35,3%,同比增长1,9%,其中广东省木质家具产量最高,达到6063,2万件;其次为浙江省,产量为4229,4万件。因此,保证木制家具产品的质量尤其重要,好的质量才能赢得更好的市场。而标准是质量的引导,高标准引领高质量,下面,秘书处就《木家具通用技术条件》GB/T 3324-2017标准进行解读,若有不妥之处,欢迎批评指正。 。

修订背景 为了促进木家具产业健康有序地发展,国家早在1982年便颁布了《木家具》(GB/T 3324-1982) 2026世界杯投注,随着木家具产业的发展以及产品技术的更新,《木家具》(GB/T 3324-1982)的部分内容已经不适用于木家具行业的发展,因此国家又陆续发布了《木家具通用技术条件》(GB/T 3324-1995)和《木家具通用技术条件》(GB/T 3324-2008)标准, 。 但是随着科学技术的迅猛发展以及消费者审美要求的提高,家具材料呈现多样化,木家具中的材料已从最初单一的木制件材料发展到目前结合了皮革 买球官方合作平台,纺织面料等多种材料的复合材料,众所周知,皮革及纺织面料为呈现多样化的颜色,在加工过程中往往加入染料进行着色或印花,因此标准需要增加禁用偶氮染料的要求,此外,政府部门越来越关注产品的环保性能,消费者的咨询和投诉点也越来越集中于产品的安全环保性能,因此《木家具通用技术条件》(GB/T 3324-2008)标准中单一的有害物质限量检测已不适用于这一行业的现有水平, 。 此外,《木家具通用技术条件》(GB/T 3324-2008)标准中增加了刨花板和纤维板的物理力学性能要求,包括吸水厚度膨胀率,内结合强度,静曲强度 世界杯投注官网,握螺钉力等要求,虽然在材料上对木家具提出了更高的质量要求,但是这些原材料都有相应的标准,其在出厂时已经经过相应的检测,而如今木家具产品进行再次检测,不仅浪费了人力物力,也延长了检测周期,因此为了解决老标准在木家具产业发展过程中的一些不适用性问题,2017年10月14日国家质检总局和国家标准化管委会联合发布了《木家具通用技术条件》(GB/T 3324-2017)国家标准, 。 标准解读 GB/T 3324-2017规定了木家具的术语和定义,分类,要求,试验方法,检验规则及标志,使用说明,包装,运输和贮存等,适用于木家具产品,其他家具的木制件可参照执行 世界杯足球投注官网, 。 木家具是指主要零部件中装饰件,配件除外,其余采用木材,人造板等木制材料制成的家具,木家具包含桌台类 世界杯投注(中国区)官方合作网站,椅凳类,柜类和床类等木制家具,按产品主要用材分类可以分为实木类家具,人造板类家具,板木类木家具,综合类木家具,按产品表面的饰面分类可分为涂饰家具,擦蜡家具,覆面家具,还可以按照产品的使用场合分类,可分为木制办公家具,木制酒店家具,木制民用家具,木制校用家具,木制实验室家具,木制户外家具等, 。 GB/T 3324-2017第5章是标准的核心部分,规定了木家具的主要尺寸及其偏差,形状和位置公差,材料要求,外观要求,表面理化性能要求,金属拉手耐腐蚀性要求,力学性能要求,安全性要求, 2026世界杯投注。 主要尺寸中按照产品分类规定了桌台类(桌面高,中间净空宽,净空高),椅凳类(座高,扶手内宽),柜类(衣柜挂衣和折叠衣物空间深度等,文件柜净深,层间净高),床类(单层床 买球官方合作平台,双层床的床铺面的长宽高等的尺寸),规定所有尺寸偏差为±5mm, 。 形状和位置公差中规定了木家具产品的翘曲度,平整度,邻边垂直度,位差度,分缝 世界杯投注官网,底脚平稳性,抽屉下垂度和摆动度, 。
材料要求中规定了标识与事物一致性,木材含水率 世界杯足球投注官网,人造板材料要求,其中对于木材含水率的要求是:8%~(产品所在地区年平均木材平衡含水率+1%),我国各省区,直辖市及主要城市年平均木材平衡含水率见下表, 。


外观要求中规定了木家具产品中涉及到的所有零部件的外观要求,如木制件应无贯通裂缝、不应有虫蛀现象,人造板件外表应无干花、湿花,外表无明显划痕、压痕、色差,五金件电镀件表面无锈蚀、毛刺、露底,喷涂件无漏喷、锈蚀,还规定了玻璃件、塑料件的外观要求。除此之外还规定了软包件要求、木工要求和漆膜外观要求。 木家具表面理化性能要求规定了漆膜、软硬质覆面、生漆涂层和打蜡层的表面理化性能。漆膜耐液性≥3级,耐湿热、耐干热≥3级,附着力≥3级,耐磨性≥3级,抗冲击≥3级。软硬质覆面耐湿热、耐干热≥3级,耐污染性能≥3级,抗冲击≥3级,耐光色牢度≥4级,表面耐磨图案和素色均无露底现象。分级评定见下表。
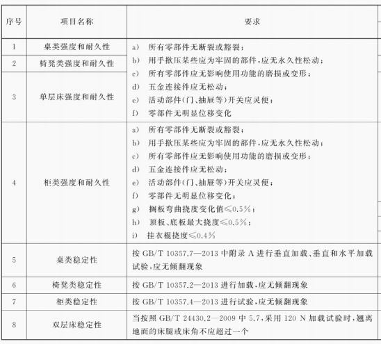
力学性能要求同样按照木家具产品分类规定了桌类稳定性、强度和耐久性;椅凳类稳定性、强度和耐久性;柜类稳定性、强度和耐久性;单层床强度和耐久性、双层床稳定性。
GB/T 3324-2017主要在安全性能要求中增加了多项安全性能指标,以确保木家具在使用过程中的安全性以及木家具市场发展的规范性。安全性要求分为结构安全性、有害物质限量、阻燃性3部分要求。其中,结构安全性从木家具产品的设计和工艺角度出发,进行明文规定,避免了可能导致事故发生的情形,如“活动部件间距离≤5mm或≥25mm;折叠产品应无非预期的自行折叠现象”等;有害物质限量规定了产品有害物质限量符合GB 18584的规定,规定皮革纺织面料中禁用可分解芳香胺染料。在这里需要强调一点的是,在环境保护的大背景下,绿色环保家具产业将是整个家居产业必然的发展趋势。 木家具产品的检测验收 目前市面上家具的检测一般为第三方检测,第三方检测不仅效率高而且因为具有CMA资质,出具的检测报告也是真实有效且有法律效力,可以帮助家具生产制造企业走好最后一公里,也能帮助广大消费者把好质量关,绝不将不符合国家标准、行业标准的家具产品流通到市场。 浙江杰晖检测认证有限公司位于杭州市萧山区鸿兴路117号,是一家负责任、高质量、服务全的第三方检测企业,企业检测能力范围现阶段全力完善家具行业,包括:刨花板、细木工板、普通胶合板、中密度纤维板、浸渍胶膜纸饰面纤维板和刨花板、浸渍胶膜纸饰面胶合板和细木工板、装饰单板贴面人造板、浸渍纸层压木质地板、实木复合地板、仿古木质地板、竹地板、实木复合地板用胶合板、实木地板、高密度纤维板、人造板及饰面人造板理化性能试验方法、家具 桌、椅、凳类主要尺寸、柜类主要尺寸、床类主要尺寸、家具表面漆膜理化性能、家具软质/硬质覆面剥离强度、家具力学性能、木家具通用技术条件、木制柜、办公家具木制柜、架、木制写字桌、软体家具棕纤维弹性床垫、软体家具沙发、软体家具弹簧软床垫、办公家具办公椅、办公家具屏风桌、课桌椅、餐桌餐椅、厨房家具、金属家具通用技术条件、钢制文件柜、茶几、玻璃家具、儿童家具、办公家具屏风、钢制书柜、资料柜、家用的童床和折叠小床、软体家具、室内装饰装修材料木家具中有害物质限量、家具中富马酸二甲酯、家具中总挥发性有机化合物的检测方法、塑料家具中有害物质、室内装饰装修材料溶剂型木器涂料有害物质限量、室内装饰装修材料胶黏剂、室内装饰装修材料地毯、地毯衬垫及地毯有害物质限量、家具用皮革、纺织品、皮革和毛皮、家具用封边条、通用软质聚醚型聚氨酯泡沫塑料、泡沫塑料及橡胶、家具五金杯状暗铰链、家具五金抽屉导轨、金属镀层。涉及行业包括:家具、地板、全屋定制橱柜、衣柜、卫浴柜、办公家具、建材等。涉及产品主要包括:家具、板材、海绵、皮革、油漆、胶水等。公司在提供相关的检验检测服务的同时,还可以针对企业送检产品所存在的质量问题,提供相关专业的改善方案,让企业知道结果的同时也可以找出处理及改善的办法。


